# vue2基础
vue2于2020年停止更新维护,推荐使用vue3
文档包括vue2生命周期、节点、vueX、vuerouter
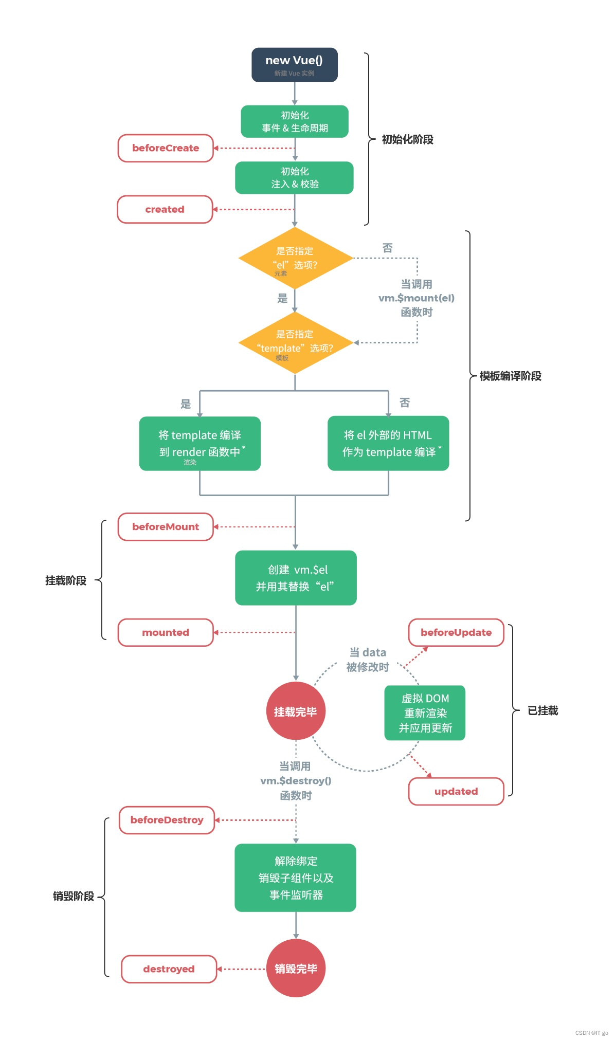
# Vue2生命周期

# beforeCreate
第一个生命周期钩子,在实例初始化之后,进行数据侦听和事件/侦听器的配置之前同步调用。此时实例的data和methods等配置还未初始化,无法调用,只能使用一些默认事件。
# created
在实例创建完成后被立即同步调用。在这一步中,实例已完成对选项的处理,意味着以下内容已被配置完毕:数据侦听、计算属性、方法、事件/侦听器的回调函数。然而,挂载阶段还没开始,且 $el property 目前尚不可用。模板还没有编译,也就是我们还不能获取到DOM。
# beforeMounted
该在挂载开始之前被调用:相关的 render 函数首次被调用。该钩子函数在模板渲染之前调用,也就是DOM节点挂载到真实DOM树之前调用。此模板进行编译,会调用render函数生成vDom,也就是虚拟DOM,此时我们同样无法获取DOM节点。此时我们同样是无法获取DOM节点的,因为此时只存在VDOM,还在JS级别。
# mounted
实例被挂载后调用,这时 el 被新创建的 vm.$el 替换了。如果根实例挂载到了一个文档内的元素上,当 mounted 被调用时 vm.$el 也在文档内。
注意
mounted 不会保证所有的子组件也都被挂载完成。如果你希望等到整个视图都渲染完毕再执行某些操作,可以在 mounted
内部使用 vm.$nextTick
执行该钩子函数时,我们的模板编译好了,而且挂载到真实DOM树上面去了,也就是我们的页面可以显示了。(该钩子在服务器端渲染期间不被调用。)
# beforeUpdate
在数据发生改变后,DOM 被更新之前被调用。这里适合在现有 DOM 将要被更新之前访问它,比如移除手动添加的事件监听器。
该钩子在服务器端渲染期间不被调用,因为只有初次渲染会在服务器端进行。
该钩子函数在data数据发生变化之后调用,此时data里面的数据已经是最新的了,但是页面上DOM还没有更新最新的数据。
# updated
在数据更改导致的虚拟 DOM 重新渲染和更新完毕之后被调用。 当这个钩子被调用时,组件 DOM 已经更新,所以你现在可以执行依赖于 DOM 的操作。然而在大多数情况下,你应该避免在此期间更改状态。如果要相应状态改变,通常最好使用计算属性或 watcher 取而代之。
注意
updated 不会保证所有的子组件也都被重新渲染完毕。如果你希望等到整个视图都渲染完毕,可以在 updated 里使用 vm.$nextTick
该钩子函数会在data数据更新之后执行,而且此时页面也渲染更新完成了,显示的就是最新的数据。
注意
不要在updated中修改data数据,很容易造成死循环。
# beforeDestroy
实例销毁之前调用。在这一步,实例仍然完全可用。 我们通常会在这个钩子函数里面解除一些全局或者自定义事件。
# destroyed
实例销毁后调用。该钩子被调用后,对应 Vue 实例的所有指令都被解绑,所有的事件监听器被移除,所有的子实例也都被销毁。